https://kr.pinterest.com/pin/281543724808342/
Pin by Sandra on DECORACION in 2025 | Building house plans designs, Architecture house, Sims house design
Jan 25, 2025 - This Pin was discovered by Sandra. Discover (and save!) your own Pins on Pinterest
in.pinterest.com

Cube 를 불러와서 사이즈를 200, 5, 200 으로 맞춰주세요.

Cube 하나 불러와서 Size 를 조절하고 위의 이미지를 참고하여 배치합니다.

입구부분의 너비를 생각해서 K > L (Loop Cut) 로 라인을 넣어주고 면을 선택해서 D (Extrude) 로 밑면 높이 만큼 뽑아주세요.

벽 만들었던 Cube 를 Ctrl+C > Ctrl + V 로 복사해서 오른쪽 부분에 Size 확인하고 붙여주세요.

C(Make Editable) 누르고 K > L 로 라인을 하나 넣어준다음에 짧은 윗면을 선택해서 D 로 뽑아줘서 모양을 'ㄴ' 자 모양을 만들어 주세요.

K > L 로 라인을 하나 생성하고 입구쪽 바닥을 지워주세요.

B(Beidge) 를 누르고 위의 라인을 밑의 라인쪽으로 드래그 하면 사이에 면이 생성됩니다.

입구쪽에 얇은 Cube 를 배치하기 위해 L(Enable Axis 활성) > Shift+S(스냅) > E(Move) 기능으로 중심축을 안쪽 구석아래에 맞춰주고 다시 L 을 눌러 비활성화 해준뒤에 위의 이미지를 참고하여 바닥 블럭에 붙여주세요.

Cube 를 하나 배치하고 입구쪽 돌 계단을 만들어 주세요. C(Make Editable) 누르고 K > L 기능으로 라인을 추가하고 D 로 면을 뽑아서 계단 기본 틀을 만들어 주세요. (제일 안쪽에 큰 Cube 를 만들고 순서는 K > L 두번, D 한번, K > L 한번, E 한번 했습니다.)

계단 부분 제작 순서 입니다.

K > L 로 오른쪽 라인을 넣어주고 왼쪽 라인을 선택해서 밑으로 내려서 기울게 만들어 주세요.

두면을 선택해서 D 로 면을 뽑아서 주변과 연결해주세요.

뒷부분의 면들을 다 선택하고 D 눌러서 한번더 Extrude 합니다.

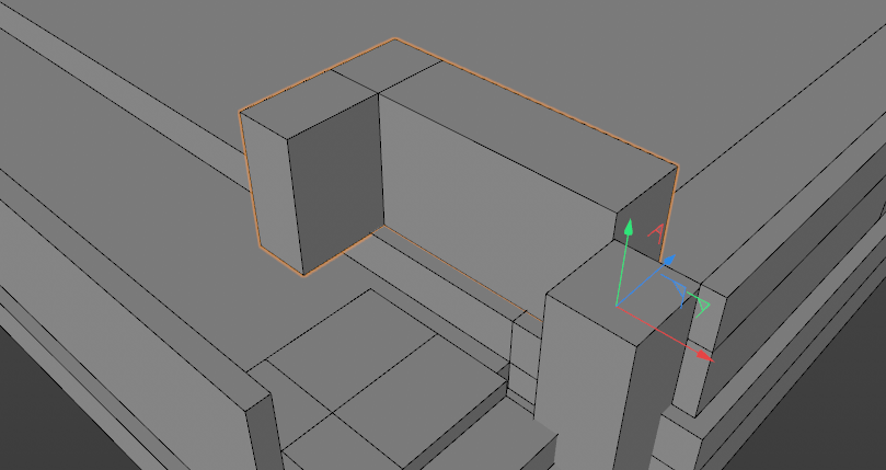
이미지를 참고하여 Cube 를 하나 배치합니다.

Cube 를 'ㄱ' 자로 모양을 만들어서 배치합니다.

Cube 를 추가로 만들어서 사이에 끼워주세요.

뒷부분을 뒤로 좀더 빼주고 사이에 K > L 로 라인을 추가한다음에 이미지를 참고하여 두 면을 선택해서 D 로 뽑아주세요.

이렇게 보여집니다.

계단 제일 안쪽에 블럭쌓기 느낌으로 3개의 Cube를 배치합니다.

이미지를 참고하여 벽 2개를 배치해주세요.

Cloner 기능을 활용해서 계단을 만들어 주세요. Mode 는 Linear, Count 는 6 적용했습니다.

Cloner에 사용된 Cube 를 K > L 로 라인을 하나 넣어주고 얇은 옆면을 선택해서 D 눌러서 Extrude 해서 계단 모양을 만들어 주세요.

Cube 를 'ㄴ' 자로 만들어서 이미지를 참고하여 배치해주세요.

2층 바닥 이미지 참고하여 모양을 만들어 주세요.

Cube 2개 이미지를 참고하여 배치합니다. (색상은 보기편하게 넣어주었습니다.)

K > L 로 라인을 하나 넣어주고 밑면을 선택해서 D 밑으로 면을 Extrude 합니다.

바닥부분에 Plane 을 하나 깔아 주세요.

앞면을 선택하고 I (Extrude Inner) 적용해서 면을 하나 만들어 주고 D 눌러서 면을 안쪽으로 Extrude 합니다.

마우스 우클릭 Split 을 해주고 면을 앞으로 빼주세요 .그리고 K > L > Shift 를 누른 상태로 가운데에 라인을 하나 넣어주세요.

가운데 라인을 선택해서 Bevel 적용해주고 왼쪽의 큰면은 지워주세요. 그리고 K > L 로 위, 아래, 오른쪽에 같은 너비의 라인을 만들어 주세요.

외곽 테두리 선택해서 Ctrl 키 눌러서 뒤쪽으로 Extrude 하고 가운데 유리 부분은 면을 선택해서 D 를 눌러 Extrude 합니다.

창문 배치하고 복사 붙이기 해서 왼쪽에 하나 더 배치합니다.

옆에 창문 들어갈 위치에 세로 4개 가로 2개 K > L 눌러서 적용해주세요.

네모 아랫부분에 라인을 하나 더 넣어주고 위의 이미지를 참고하여 D 누르고 안쪽으로 Extrude 해서 모양을 만들어 주세요.

면을 마우스 우클릭 Split 해주고 I 눌러서 Extrude Inner 해주세요. 그리고 D 눌러서 안쪽으로 Extrude 해주면 됩니다.

'ㄷ' 자 난간을 하나 만들어 주세요.

Cube 를 하나 불러와서 'ㄱ'자 모양으로 난간을 만들어 주세요.

아래 난간을 복사 붙이기 해서 위로 올려 얇게 만들어 주세요. 그리고 사이에 큐브로 얇게 기둥을 만들어서 배치해주세요.

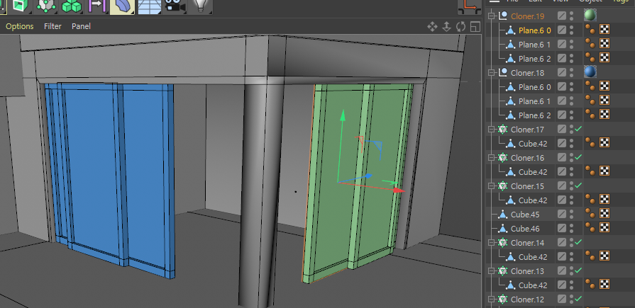
같은 방법으로 밑에 벽을 복사 붙이기로 위로 올려서 얇게 배치해주고 사이의 파란막대는 Cloner 를 사용해서 만들어 보세요. 그냥 복사 붙이기로 나열해도 상관없습니다.

'ㄱ' 자 모양으로 Cube 를 만들어 서 배치합니다. 순서는 Cube > Make Editable > K > L > E ( 큐브를 편집모드로 가서 높이와 너비를 맞춰주고 Loop Cut 으로 라인을 넣은다음 면은 Extrude 했습니다.)

K > L 로 라인을 추가합니다.

앞쪽 넓은 부분의 면과 그 오른쪽 면을 삭제 하고 안쪽으로 천장과 벽을 만들어 주세요.(영상 참고바랍니다.)

왼쪽 부분도 같은 방법으로 K > L 두개 라인 추가해주고 안쪽으로 면을 만들어 주세요.

이미지를 참고하여 K > L 로 라인을 3개 추가합니다.

위아래 두면을 선택해서 D 누르고 안으로 Extrude 하고 위의 면만 선택해서 한번더 Extrude 합니다.

I 눌러서 작은 면을 하나 만들어 주고 D 누르고 안쪽으로 Extrude 합니다.

Cube 로 기둥을 세개 만들어 주세요.

기둥을 옆으로 90도 돌려주고 배치한다음에 Cloner를 Alt 키를 눌러서 적용합니다. Mode 는 Linear 로 하고 Count 는 6, P.Z축으로 수치 조절을 해서 간격 맞춰주세요.

옆의 기둥을 사용해서 두개의 기둥을 만들어 주세요.

두개의 Cube 로 위의 모양을 참고하여 만들어 주세요.

모퉁이 부분에 두개의 모서리가 붙게 배치해주세요. Enable Axis 와 Snap 기능을 사용합니다. 두 오브젝트 마주하는 면은 삭제 해주세요.

점을 이동시켜서 두 오브젝트의 면이 서로 마주하게 모양을 다듬어 주세요.

Connect 안에 두개의 큐브를 넣고 전체선택 > 마우스 우클릭 > Connect Object + Delete 합니다.

옆에 기둥 하나 복사 해서 두께를 키워 기둥 하나 배치해주고 Plane 하나 배치해주세요.

K > L 로 4줄 넣어주세요.(유리창의 갯수를 지정하는 부분이기때문에 여러분들이 넣고 싶은 만큼 넣어주면 됩니다.)

왼쪽에서 두번째 라인을 왼쪽으로 옮겨서 샷시 두께잡아주고 파란색 면은 삭제 합니다.

테두리 라인 전체 선택해서 Ctrl 키 누르고 안쪽으로 Extrude, 가운데 면은 D 누르고 안쪽으로 Extrude 합니다.

복사 붙이기 해서 지그재그로 배치하겠습니다.

Cloner 로 위에 천막 만들어 주고 밑에 밭침을 Cube 로 제작했습니다.

Cube 를 하나 불러와서 Extrude 기능으로 면을 만들어 주세요.

Cube 를 하나 사이즈 조절해서 배치해주세요.

D 눌러서 위의 이미지를 참고하여 3층의 난간을 만들어 주세요.

방금만든 부분을 복사 붙이기 해서 오른쪽 부분만 남기고 삭제 합니다. 그리고 구멍뚫린곳은 Bridge 로 면을 만들어 주세요. 위의 이미지를 참고하여 배치합니다.

왼쪽끝부분에도 난간을 D 눌러서 Extrude 해주고 K > L 로 라인 두개 추가해준다음에 위로 면을 솟아오르게 만들어 주세요.

2층 난간의 윗부분 면을 선택한 뒤 마우스 우클릭 > Split 으로 면을 떼어내서 위로 올려주세요.

면을 전체 선택 한 뒤 D 눌러서 Extrude 합니다. Create Caps 는 반드시 체크 해줘야 밑부분에 면이 생성됩니다.

오른쪽 끝부분에 K > L 로 2개의 라인을 너어서 면을 3등분 하고 위의 이미지를 참고하여 오른쪽 부분을 위로 올려주세요.

경사진 부분에 K > L 로 라인을 3개 넣어주고 둥글게 다듬어 주세요.

Cloner 를 활용하여 위의 이미지를 참고, 난간 기둥을 만들어 주세요.

마지막 부분의 Cloner 는 마우스 우클릭 > Connect Object + Delete 로 합쳐주고 점을 잡고 위로 올려서 난간을 마무리 해주세요.

3층에 Cube 하나 배치합니다.

이미지를 참고하여 K > L 누르고 가로 1개 세로 3개의 라인을 넣어주세요.

2층 만들었을때처럼 모퉁이의 두 면을 삭제하고 아랫면도 다 삭제합니다. 라인두개를 선택해서 Ctrl 키 누른상태로 안쪽으로 Extrude 하고 Bridge 로 안쪽 면을 만들어 주세요.

얇은 면과 아랫면을 같이 D 눌러서 Extrude 하고 얇은 면을 한번더 D 누르고 Extrude 합니다. 여기서 Create Caps 는 체크가 해제되어 있어야 합니다.

옥상으로 올라가는 계단 Cloner 를 활용하여 만들어 주세요.

이미지를 참고하여 3층과 겹치게 Cube 를 배치해주세요.

K > L 누르고 라인을 하나 추가한다음에 면을 선택하고 D 를 눌러 Extrude 합니다.

윗부분에 얇게 K > L 눌러서 라인을 넣어주고 한쪽 얇은 면을 선택해서 D 누르고 Extrude 합니다. 그리고 옆의 얇은 면들을 선택해서 D 누르고 Extrude 합니다. ( 한번에 다 잡고 Extrude를 하면 코너부분이 찌그러져서 수정을 해야하는 번거로움이 있습니다.)

Cube 를 하나 불러와서 뒷부분에 벽을 하나 설치합니다.

Plane 을 하나 불러와서 난간 사이즈 만큼 줄여준다음에 위의 위의 모양을 만들어 주세요. ( 제일 작은 사각형으로 사이즈를 줄여서 Editable 모드로 전환, 라인을 선택해서 Ctrl 누른상태로 Extrude 해서 위의 모양을 만들었습니다.)

면을 전체 선택한뒤에 D 눌러서 얇게 Extrude 합니다.(Create Caps 꼭 체크합니다.) 그리고 Cloner 를 적용해서 Linear, Count 는 4로 난간을 만들어 주세요.

2층 난간 부분의 Cloner가 적용되어 있는 기둥을 갖고와서 배치해주세요. 기둥 두께는 적절히 얇게 만들어 주세요.

옥상 계단 옆부분에 Cube 를 하나 배치합니다.

K > L 누르고 가로 한줄 세로 한줄 넣어주세요. 면을 하나 선택해서 D 누르고 계단 가장 아랫부분보다 조금 길게 Extrude 합니다. Create Caps 는 체크해제 합니다.

계단 윗부분에 두번째 부분과 가장 아래 첫번째 너비 정도에 K > L 누르고 라인을 2개 넣어주세요. 그리고 오른쪽의 윗면을 선택해서 밑으로 내려줍니다.

계단 난간 높이의 반보다 좀더 높은 위치에 K > L 로 라인을 하나 넣어주고 면을 선택해서 D 누르고 이미지 모양을 참고하여 Extrude 합니다.

방금 만든 윗면을 선택해서 마우스 우클릭 > Split 으로 면을 복사한다음에 사이즈를 살짝 얇게 조절해주세요.

옥상에 만든 난간 기둥을 다시 복사해서 위의 이미지를 참고하여 배치합니다.

3층 큐브를 선택해서 Connect 를 Alt 키를 누르고 적용합니다.

Connect 를 마우스 미드클릭으로 선택한 뒤에 마우스 우클릭 Connect Object + Delete 를 적용해서 하나로 만들어 주세요.

샷시가 들어갈 부위에 K > L 누르고 2개의 선을 추가합니다.

이미지를 참고하여 면을 선택한 뒤에 마우스 우클릭 > Split 으로 면을 복사합니다.

D 누르고 면을 Extrude 한다음에 Create Caps 를 꼭 체크해주세요.

꺽이는 부분의 사각형 면을 선택한 뒤 D 누르고 면을 바닦까지 내려주세요.

2층에 있는 창문을 갖고와서 3개씩 배치 해주세요. 가운데 창문부분에 샤시가 두줄이 되면 안되고 한줄로 되어 있어야 합니다. 창 크기 조절 및 Cloner P.X 축 수치 조절해서 다듬어 주세요.

Cloner 를 C 눌러주면 복제된 부위들이 다 각각의 오브젝트로 변환됩니다. 가운데 창을 앞으로 빼서 창 이 같은 라인선상에 있지 않도록 배치해서 열어주세요.

왼쪽 부분도 K > L 을 누르고 라인을 3개 추가합니다.

면을 선택하고 마우스 우클릭 > Split 을 적용한뒤 D 누르고 Extrude 합니다. Create Caps 체크 되어 있어야 합니다.

기둥이 될 부위의 면을 선택해서 D 누르고 밑으로 Extrude 합니다. Create Caps 는 체크 해제 되어 있어야 합니다.

창을 하나 복사해서 파란창을 보고 크기 조절 및 배치 해주세요. 앞에 초록색 부분은 두개의 창으로 만들어 주고 창을 열어놨습니다.

난간 부분이나 뒤로 열려있는 부분들은 Cube 를 활용해서 벽을 만들어 주세요.

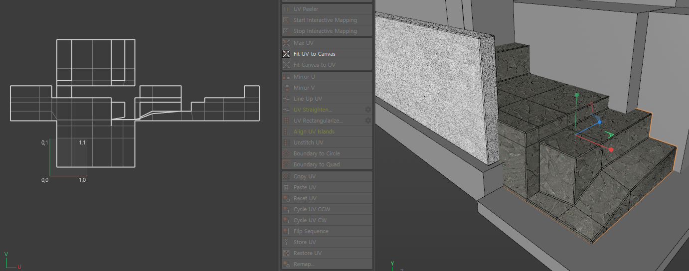
Poly Haven 에서 맘에드는 Texture 를 다운받아옵니다. Material 하나 생성하고 Color 항목에 Layer 를 적용해주세요. 그리고 Image 버튼을 눌러서 Diff 이미지와 Ao 이미지를 불러옵니다. Ao 이미지는 Multiply 로 Diff 맵과 합성합니다.

벽에 Material 적용합니다. UV는 사각형 안에 배치안하고 사이즈를 사각형을 넘어가서 크게 배치해야 패턴형식으로 사용이 가능합니다.

UV 사이즈를 크게 배치해주세요.

돌 타일 이미지를 적용해봤습니다. UV 벽과 같은 방법으로 Box로 펼져주고 사이즈를 키워서 돌 타일 패턴이 적용되도록 적용해 주세요. Bevel 도 Modifier에서 적용했습니다.

이렇게 Bevel 적용하고 UV 펼치고 Material 적용해서 건물을 다듬어 주세요.

'Study > Cinema4D' 카테고리의 다른 글
| [Cinema4D] Lego Modeling Ver.2023.2.2 (0) | 2025.06.10 |
|---|---|
| [Cinema4D] Tracker 로 영상 만들기 (2) | 2025.06.10 |
| [Cinema4D] Mograph - Matrix (1) | 2025.05.20 |
| [Cinema4D] Tracer (0) | 2025.05.19 |
| [Cinema4D] 물리기능 여러가지 (1) | 2025.05.16 |
